情势变更,是指合同有效成立后,因不可归责于双方当事人的原因,致合同之基础动摇或丧失,若继续维持合同原有效力显失公平,允许变更合同内容或者解除合同。该制度出自2009年最高人民法院《关于适用〈中华人民共和国合同法〉若干问题的解释(二)》(以下简称《合同法解释(二)》第26条的规定,《民法典》第533条首次从立法层面对该制度进行了确认。
二、情势变更制度的历史沿袭
1981年
《经济合同法》第27条第4款规定:"由于一方当事人虽无过失但无法防止的外因,致使经济合同无法履行的,允许变更或解除合同"。学界认为该条款是情势变更制度在法律领域的首次体现,但1993年《经济合同法(修正案)》中并未保留这一规定。
1992年
最高人民法院在《关于武汉市煤气公司诉重庆检测仪表厂煤气表装配线技术转让合同购销煤气表散件合同纠纷一案适用法律问题的函》(法函(1992)27号)中使用了“情事变更”这一说法。
1993年
最高人民法院在《关于印发〈全国经济审判工作座谈会纪要〉的通知》(法发〔1993〕第8号)中规定,由于不可归责于当事人双方的原因,作为合同基础的客观情况发生了非当事人所能预见的根本性变化,以致按原合同履行显失公平的,可以根据当事人的申请,按情势变更的原则变更或解除合同。
1999年
1998年发布的《合同法(草案)》第77条规定了情势变更制度,但1999年《合同法》并未采纳该制度。主要是由于情势变更制度较为抽象复杂,很难对其作出明确的界定,在司法实践中难以适用。同时该制度赋予了法官一定的自由裁量权,可能造成法官对情势变更判断的恣意。并且我国当时现有的法律规定中,已有可以处理合同基础环境发生变化的规定,如不可抗力,无需将情势变更制度单列出来。
2003年
“非典”疫情对当时的市场和经济造成了巨大影响,许多合同当事人由此陷入履行不能的状态。最高人民法院发布《关于在防治传染性非典型肺炎期间依法做好人民法院相关审判、执行工作的通知》(法〔2003〕72号),“由于‘非典’疫情原因,按原合同履行对一方当事人的权益有重大影响的合同纠纷案件,可以根据具体情况,适用公平原则处理。因政府及有关部门为防治“非典”疫情而采取行政措施直接导致合同不能履行,或者由于“非典”疫情的影响致使合同当事人根本不能履行而引起的纠纷,按照《中华人民共和国合同法》第一百一十七条和第一百一十八条的规定妥善处理。”其中法院可以依照不可抗力条款的规定妥善处理的做法,实际上是情势变更原则的体现。
2008年
全球金融危机后,我国顺应时代发展和经济需求,在《合同法解释(二)》第26条对情势变更制度做出了规定:“合同成立以后客观情况发生了当事人在订立合同时无法预见的、非不可抗力造成的不属于商业风险的重大变化,继续履行合同对于一方当事人明显不公平或者不能实现合同目的,当事人请求人民法院变更或者解除合同的,人民法院应当根据公平原则,并结合案件的实际情况确定是否变更或者解除。”该条明确地规定了情势变更制度,成为情势变更制度在我国得以适用的主要依据,具有里程碑意义。
2009年
《合同法解释(二)》颁布后不久,最高人民法院发布了《关于正确适用〈中华人民共和国合同法〉若干问题的解释(二)服务党和国家的工作大局的通知》(法〔2009〕165号)和《关于当前形势下审理民商事合同纠纷案件若干问题的指导意见》(法发〔2009〕40号),其中重点强调了人民法院要慎重适用情势变更原则,合理区分情势变更与商业风险,严格履行适用情势变更的相关审核程序。
2012年
最高人民法院发布《关于当前形势下加强民事审判切实保障民生若干问题的通知》(法〔2012〕40号),强调在审理房地产纠纷时,要严格适用情事变更原则,正确认定变更的情事与正常的市场风险、交易风险之间的界限。
2020年
《民法典》正式颁布,第533条首次在立法层面对情势变更原则加以确认:“合同成立后,合同的基础条件发生了当事人在订立合同时无法预见的、不属于商业风险的重大变化,继续履行合同对于当事人一方明显不公平的,受不利影响的当事人可以与对方重新协商;在合理期限内协商不成的,当事人可以请求人民法院或者仲裁机构变更或者解除合同。人民法院或者仲裁机构应当结合案件的实际情况,根据公平原则变更或者解除合同。”
“情事变更”与“情势变更”同义,因使用习惯不同均出现在法律文件和文章中,通常偏向于使用“情势变更”。在此提醒大家注意,检索该制度的法律文件时对两个关键词都要涉及到哦~
三、情势变更制度对比及适用要件
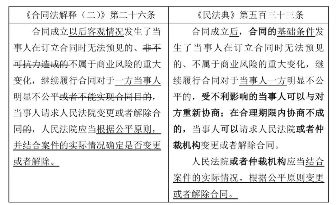
1、《合同法解释(二)》第26条与《民法典》第533条对于情势变更制度规定的对比
不难看出,《合同法解释(二)》第26条和《民法典》第533条对于情势变更制度的规定,主要有以下五点区别:
1、将“客观情况”变更为“合同基础条件”;
2、排除了不可抗力不得作为情势变更适用条件的限制性规定;
3、删除了合同目的不能实现可以适用情势变更的规定;
4、新增了当事人继续谈判义务;
5、增加了当事人可以向仲裁机构申请仲裁这一救济途径。
2、情势变更制度的适用条件
通过上述对比发现,无论是《合同法解释(二)》还是《民法典》中对于情势变更的规定,至少都要满足以下三个条件:
1、合同赖以存在的基础条件发生变化;
2、当事人无法预见该变化的发生,且该变化不可归责于双方当事人;
3、继续履行合同对于一方当事人显失公平。
而这三项条件并没有一般意义上的适用标准,都要根据个案进行实质判断。
3、情势变更制度的适用程序
首先,先协商,再调解。根据最高人民法院《关于当前形势下审理民商事合同纠纷案件若干问题的指导意见》(法发〔2009〕40号)中的规定:当事人主张情势变更的案件,在诉讼过程中,人民法院要积极引导当事人重新协商,改订合同;重新协商不成的,争取调解解决。《民法典》在情势变更制度中也新增了当事人的继续谈判义务:受不利影响的当事人可以与对方重新协商;在合理期限内协商不成的,当事人可以请求人民法院或者仲裁机构变更或者解除合同。
其次,人民法院如果决定适用情势变更原则作出判决的,最高人民法院在《关于正确适用〈中华人民共和国合同法〉若干问题的解释(二)服务党和国家的工作大局的通知》(法〔2009〕165号)中对情势变更适用的程序作出了规定:如果根据案件的特殊情况,确需在个案中适用的,应当由高级人民法院审核。必要时应报请最高人民法院审核。
《民法典》生效后情势变更制度的适用程序需相关机关进一步明确。
四、情势变更、不可抗力与商业风险
1、情势变更与不可抗力
《民法典》第一百八十条 因不可抗力不能履行民事义务的,不承担民事责任。法律另有规定的,依照其规定。
不可抗力是不能预见、不能避免且不能克服的客观情况。
《民法典》第五百九十条 当事人一方因不可抗力不能履行合同的,根据不可抗力的影响,部分或者全部免除责任,但是法律另有规定的除外。因不可抗力不能履行合同的,应当及时通知对方,以减轻可能给对方造成的损失,并应当在合理期限内提供证明。
当事人迟延履行后发生不可抗力的,不免除其违约责任。
| |
情势变更 |
不可抗力 |
| 表现形式 |
如金融危机、物价大幅度飞涨、国家政策转变等 |
如地震、海啸、洪涝等自然灾害,也包括战争、暴动等社会动荡 |
| 造成影响 |
合同依旧可以履行,但履行合同对于一方当事人明显不公平 |
合同履行不能 |
| 法律后果 |
需当事人请求法院或仲裁委进行司法介入 |
法定免责事由,当事人当然不承担违约责任 |
| 核心要素 |
“不公平” |
“不能履行” |
“情势变更”与“不可抗力”的核心区别其实在于:某一变化的发生是否足以致使合同的履行陷入不可能。
关于这一问题,王佚教授于2020年3月在《法学》杂志中发表的《新冠肺炎疫情、不可抗力与情势变更》一文中作出了精彩的解答:“疫情及其防控属于不可抗力规则范围内的事项,由于疫情及其防控导致继续履行合同对于一方当事人显失公平的,理应认可情势变更制度的适用。”即本次新冠肺炎疫情属于不可抗力事项,在个案中若因为本次疫情致使继续履行合同对于一方当事人明显不公平的,则适用情势变更制度。
2、情势变更与商业风险
(1)商业风险属于从事商业活动的固有风险,诸如尚未达到异常变动程度的供求关系变化、价格涨跌等。
(2)情势变更是当事人在缔约时无法预见的非市场系统固有的风险。
(3)人民法院在判断某种重大客观变化是否属于情势变更时,应当注意衡量风险类型是否属于社会一般观念上的事先无法预见、风险程度是否远远超出正常人的合理预期、风险是否可以防范和控制、交易性质是否属于通常的“高风险高收益”范围等因素,并结合市场的具体情况,在个案中识别情势变更和商业风险。
五、情势变更制度的典型案例
笔者以“情势变更”为关键词,使用威科先行法律数据库检索了2010年至今近十年的案例,得到裁判文书共44916份,其中包括判决书41498份,最高人民法院裁判文书254份,公报案例的裁判文书4份。
1、长春泰恒房屋开发有限公司、长春市规划和自然资源局建设用地使用权纠纷案(2019)最高法民再246号中,最高人民法院认为,由于国家法律、法规及政策出台导致当事人签订的合同不能履行,以致一方当事人缔约目的不能实现的,该方当事人请求法院判决解除合同的,本院予以支持。(公报案例)
2、常州新东化工发展有限公司、江苏正通宏泰股份有限公司与常州新东化工发展有限公司、江苏正通宏泰股份有限公司建设工程施工合同纠纷、技术委托开发合同纠纷案(2015)民提字第39号中,最高人民法院认为,虽然合同法及有关司法解释并未明确规定政府政策调整属于情势变更情形,但是如果确实因政府政策的调整,导致不能继续履行合同或者不能实现合同目的,当然属于合同当事人意志之外的客观情况发生重大变化的情形。因此,应该认定本案的情形属于合同法司法解释(二)第二十六条规定的情势变更情形。
上述两个案例表明,司法实践中,若出现当事人在合同订立时无法预见的政府政策调整,且该政策调整导致合同目的无法实现或继续履行对一方当事人明显不公平的,法院一般会将上述政策调整认定为情势变更。
3、江西省永修县人民政府、永修县鄱阳湖采砂管理工作领导小组办公室与成都鹏伟实业有限公司采矿权纠纷案(2011)民再字第2号中,最高人民法院认为,鹏伟公司在履行本案《采砂权出让合同》过程中遭遇鄱阳湖36年未遇的罕见低水位,导致采砂船不能在采砂区域作业,采砂提前结束,未能达到《采砂权出让合同》约定的合同目的,形成巨额亏损。这一客观情况是鹏伟公司和采砂办在签订合同时不可能预见到的,鹏伟公司的损失也非商业风险所致。在此情况下,仍旧依照合同的约定履行,必然导致采砂办取得全部合同收益,而鹏伟公司承担全部投资损失,对鹏伟公司而言是不公平的,有悖于合同法的基本原则。本案适用《关于适用<中华人民共和国合同法 >若干问题的解释(二)》第二十六条规定。
由于当事人在合同订立时无法预料的自然情况变化,导致合同目的无法实现或继续履行对一方当事人显失公平的,当事人请求适用情势变更条款的,人民法院予以支持。
4、广东省电白建筑工程总公司与东莞市长安镇房地产开发公司建设工程施工合同纠纷案(2013)民申字第1099号中,最高人民法院认为,合同当事人约定以固定方式结算,其中包括人工、材料包工期、质量、安全,还包括按国家规定由乙方缴纳的各种税收等价款,除设计变更外,总价、单价以定标价为准,结算时不作调整。上述约定系针对合同约定的施工期间内包括主要建材价格产生变化的市场风险承担条款,说明双方当事人已预见到建材价格变化的市场风险,因此此类风险只能属于正常的商业风险,不属于情势变更。
5、大宗集团有限公司、宗锡晋与淮北圣火矿业有限公司、淮北圣火房地产开发有限责任公司等股权转让纠纷(2015)民二终字第236号中,最高人民法院认为,是否属于所谓情势变更还是商业风险,需要参照合同约定,并从可预见性、归责性以及产生后果等方面进行分析。(公报案例)
情势变更原则在适用时必须区分重大变化是否属于正常的市场风险,当事人对合同履行有预判的,应为正常商业风险。
6、周口市信谊大药房有限公司与国家工商行政管理总局商标评审委员会商标驳回复审行政纠纷(2016)最高法行再83号中,最高法认为由于引证商标三在与申请商标申请使用的商品类别相似的类别上已被撤销,引证商标三基于撤销决定的生效而产生了丧失部分核定使用商品上注册商标专用权的法律后果。因此,商标评审委员会作出的关于申请商标的驳回复审决定书的事实依据已经发生了变化。根据情势变更原则,被诉决定以及一、二审判决的结论应当予以纠正。
7、陕西建工第八建设集团有限公司因不服西安市知识产权局作出的侵害专利权处理决定行政行为纠纷案(2016)陕01民初59号,陕西省西安市中级人民法院认为,情势变更原则作为一般的法律原则,虽非行政诉讼法规定的原则之一,但在侵害专利权行政诉讼案件中,专利权作为一种私权,具有民事权利的法律属性,专利行政管理机关处理的是当事人之间因民事权益产生的纠纷,案件本身具有特殊性。如果人民法院仅仅将行政机关的具体行政行为合法性作为审理侵害专利权行政案件的审查标准,忽视已经发生变化的客观事实,显然对当事人不公平,也会影响民事案件的审理,因此侵害专利权行政诉讼案件中对情势变更原则也应予以适用。(经典案例)
由此可见在司法实践中,情势变更原则不单适用于合同法领域,在其他民事行为中若当事人存在履行条件或客观情况重大变化的,同样可能适用情势变更原则。
(作者:樊东峰,陕西海普睿诚律师事务所)
*以上信息由郝小青律师团队汇集整理*
联系我们:
联系人:郝律师
手机:13616852831(微信可通过手机号搜索添加)
邮箱:13616852831@139.cn
准备材料:
(1)身份证复印件一份;
(2)加盖证券公司营业部印章的《证券账户查询确认单》;
(3)加盖证券公司营业部印章的《股票明细对账单》;
您可以到访浙江德凡律师事务所递交证据材料给郝小青律师团队,异地投资者也可以邮寄方式递交证据材料,我们收到您的委托文件后,将开展索赔金额人工复核、制作起诉材料和证据材料、向法院递交立案材料、出庭代理等后续工作。
“法律不保护权利的睡眠者”,“不告不究”是国内证券民事索赔的惯例。当前民事赔偿诉讼已成为维护股民正当权益的一种救济手段切勿在沉默、观望和不作为中错过诉讼时效,而白白丧失索赔损失的权利!
郝小青律师简介
联系我们:
联系人:郝律师
手机:13616852831(微信可通过手机号搜索添加)
邮箱:13616852831@139.cn
郝小青律师简介
联系我们:
联系人:郝律师
手机:13616852831(微信可通过手机号搜索添加)
邮箱:13616852831@139.cn
电话(传真):136-1685-2831
联系方式:136-1685-2831(可加微信)
网址:www.suopei168.cn
www.suopei168.cn
地址:浙江省绍兴市越城区平江路2号复旦科技园水木湾区3幢28层
备注:索赔168网、股票索赔、股票维权郝小青律师专业从事企业法律顾问、证券投资、私募理财纠纷、商事合同纠纷等民商事法律服务。免费咨询电话:13616852831

Copyright ©郝小青律师 索赔168网 股票索赔、股票维权 版权所有 Power by DedeCms 晋ICP备2026002832号-1 技术支持:<>bimoyu
136-1685-2831